FX Series

PowerFlex DC Power Supply with 2 and 3 channel versions

The all-new FX series of power supplies seamlessly combine versatility and safety within a compact design. SELV compliant with the efficiency of PowerFlex, it’s the cost effective choice for test and laboratory use.
  • Two or three outputs
  • Up to 105W per output (outputs 1 and 2 only)
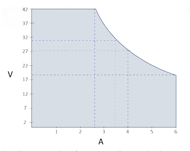
  • PowerFlex autoranging outputs: more voltage or current within a fixed power envelope
  • Control by rotary, touch or remote USB
  • Simultaneous live control of voltage and current
  • Instant access to voltage/current setting per output
  • Voltage tracking V2 = V1, plus multi-on/off
  • Low output ripple and noise, typically <2mV
  • High setting resolution of 1mV and 1mA
  • Variable OVP and OCP trips on all outputs
  • 25 setting memories
  • Switchable remote sense capability
  • Intelligent fan, low noise
  • USB remote interface, SCPI compatible
  • Free Test Bridge logging and control software
Datasheet
Contact Us
Image Model Description
FX100DP FX100DP PowerFlex DC Power Supply dual channel
FX100TP FX100TP PowerFlex DC Power Supply triple channel